MOOC为根,《机械原理》线上教学体会
陈祯 2020.03.12
突如其来的疫情,打乱了正常教学秩序,对这学期《机械原理》教学工作的顺利开展造成了不小的困难。本学期机械原理教学班级一共七个,由曾老师和我主讲。按照学校教务处的疫情应对措施,我和曾老师商量后一起组建了机械原理学习QQ群。
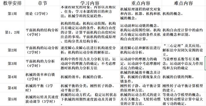
最开始,我们的线上教学方案是:选用中国MOOC网公开的资源西北工业大学的《机械原理》国家精品课程作为学习资料,在QQ群发布本校的教学大纲和学习提要,列出每周的学习进度和重要知识点,并实时在QQ群答疑,辅导同学们进行学习,同时要求每周提交学习总结和每章作业。



随着教学的开展,少部分同学的反应,自行观看MOOC存在疑难问题没有解决,有点跟不上MOOC视频讲解进度,希望采取直播教学的形式。因此,通过与各班同学沟通,分别采取了腾讯会议视频直播和钉钉群视频直播的形式,对大多数同学都存在的疑难问题——机构运动分析和动态静力分析的矩阵法和进行了专门的直播讲解。直播的时候与同学现场沟通,实时回答同学的疑问,保证了教学质量。



最后,我认为通过同学自行学习MOOC的方式,加上针对重难点问题的直播教学,可以起到比较好的教学效果。一方面,摒弃了满堂灌的形式,保证了不同层次学生学习的进度(有的同学基础扎实,接受新知识快,可以稍微超前于学习计划;而有的同学基础稍薄弱,接受能力慢一点,就需要对某个章节反复聆听和理解),调动了学生的学习自主性;另一方面,又可以针对共性疑难问题进行直播讲解,同时,直播途中,两位老师都可以实时回答同学的问题,以及对直播的讲解过程进行有益的补充,有效保证了教学质量。